一、学校简介
甘肃医学院是省属全日制医学本科院校,是教育部确定的对口支援学校,是全国住院医师规范化培训基地。学校坐落于六盘山东麓、世界针灸医学鼻祖皇甫谧故里——甘肃省平凉市。学校的前身是1958年成立的甘肃省平凉卫生学校,2015年5月组建晋升为甘肃医学院,实行省市共建、以省为主的管理体制。学校面向全国20个省(市、自治区)招生,普通全日制在校学生9458人,现有教职医护员工1947人(含直属附属医院)。开设10个本科专业,其中有3个省级一流专业建设点,1门国家级一流本科课程(线下)、9门省级一流本科课程、5门省级精品资源共享课程、4个省级教学团队。 现有1个直属附属医院、2个非直属附属医院、39个校外实践教学基地、4个社区基地、7个实验教学中心,其中省级实验教学示范中心4个。直属附属医院建有全国肝炎患者教育基地。与天津医科大学对口支援,是“黄河流域医学院校联盟”理事单位,与兰州大学第一医院、甘肃省人民医院、甘肃数字本草检验中心有限公司等医院、药企合作共建,与俄罗斯莫斯科国立第一医科大学、德国巴伐利亚红十字会拜罗伊特区、尼泊尔特里布万大学等国外高校和研究机构开展学术交流。
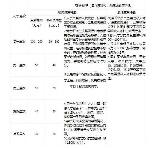
二、引进层次及待遇
(一)人才层次
第一层次:“两院”院士、国家自然科学奖、国家发明奖、国家科技进步奖获得者等同级奖项获得者。
第二层次:参加过国家级重大科技项目或具有国家级称号的各类专家。
第三层次:具有正高级职称的省级优秀专家、领军人才、学科带头人等。
第四层次:具有博士学历学位或副高级及以上职称的急需紧缺高层次人才。
第五层次:具有博士学历学位或副高级及以上职称的高层次人才。
柔性高层次人才采取“一人一策,一事一策”的方式引进。
(二)引进待遇

三、引进计划

四、各二级学院(部、中心)、附属医院联系方式

五、学校联系方式
联系人:刘老师 0933—8612355 18215323251
学校网址:https://www.gsmc.edu.cn/
学校邮箱:gsyxyrsc@163.com
学校地址:甘肃省平凉市崆峒区泾河大道18号
2025年全年有效。